Magang
Magang merupakan salah satu mata kuliah wajib di Prodi Geografi. Kegiatan magang membekali mahasiswa dengan pengalaman praktis di lapangan. Program Studi Geografi mengembangkan program magang dalam bidang geospasial melalui instansi pemerintah, perusahaan swasta maupun desa binaan.
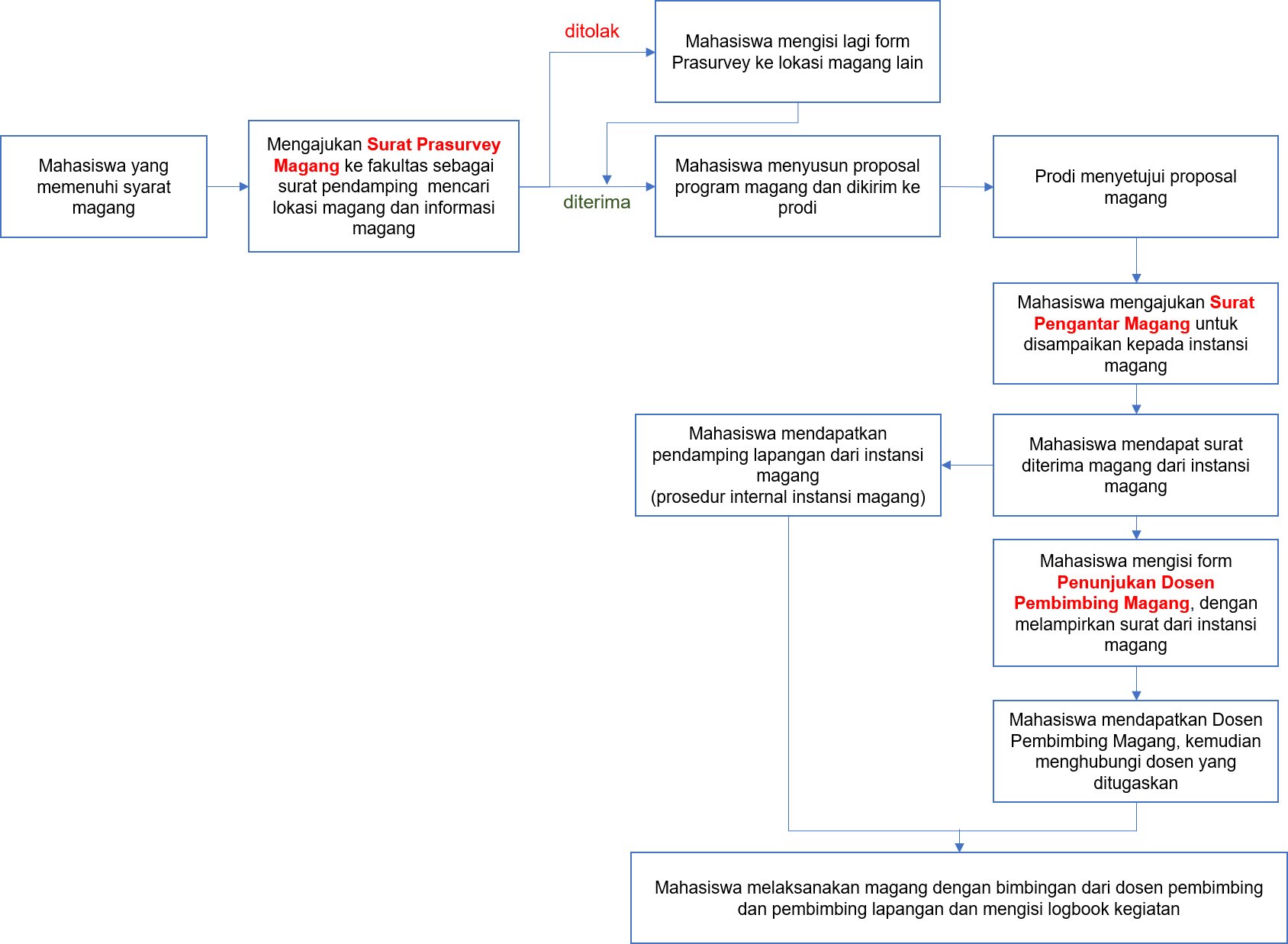
Alur pra magang (updated 2026)

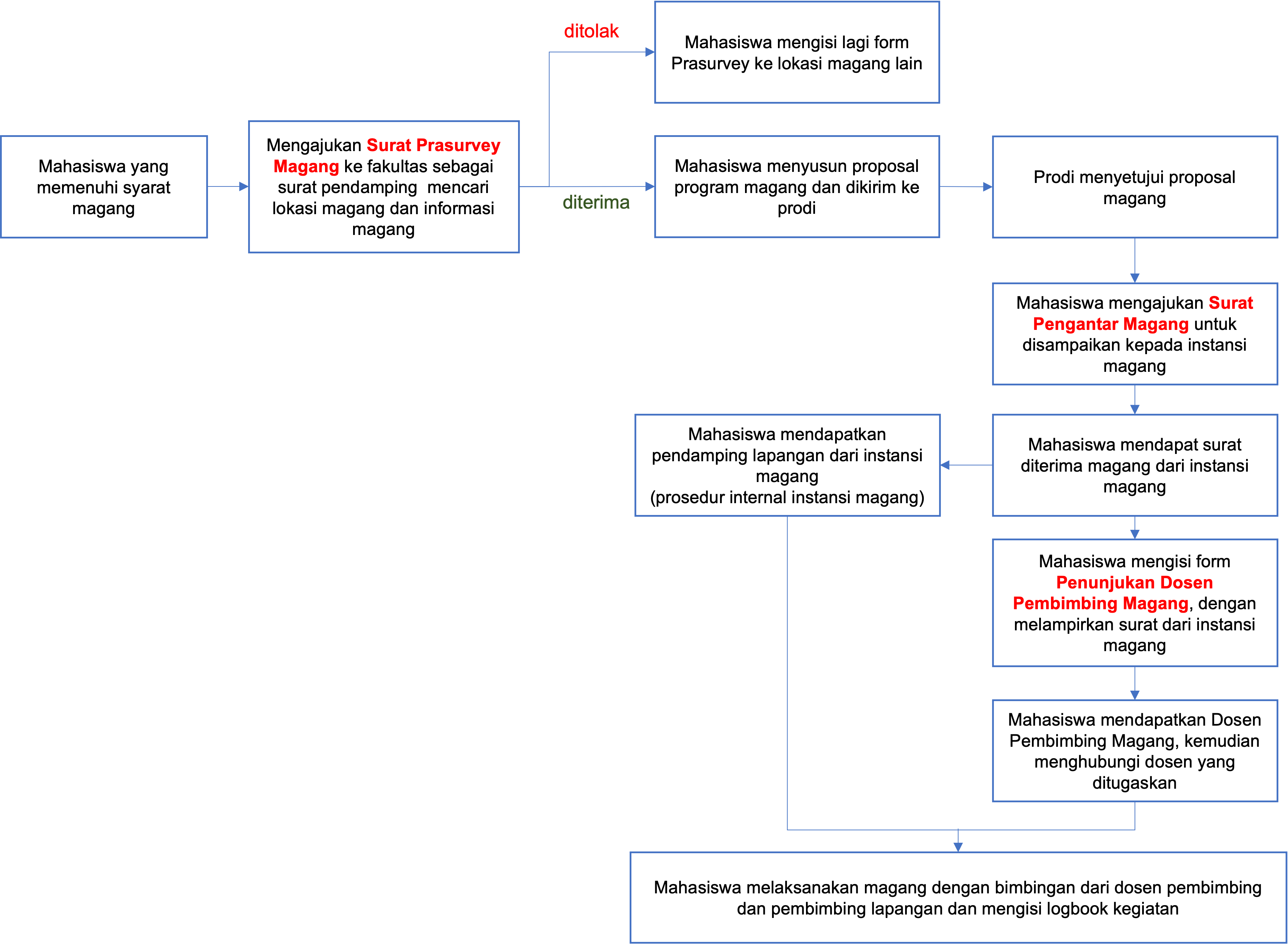
Alur paska magang (updated 2026)
